发布时间:2021-12-30
浏览次数:4680
第一章 总则
第一条 为进一步提高我院研究生的培养质量,围绕国家“双一流”学科和上海市高峰高原学科建设目标需求,根据《BEAT365唯一官网研究生学业奖学金实施细则》沪海洋研﹝2014﹞15号,结合本院学科特点和研究生实际情况,特制定本细则,报研究生院备案。
第二章 奖励标准与基本条件
第二条 学业奖学金每学年评选1次,研究生院负责学业奖学金的发放。
第三条 研究生一年级学业奖学金根据录取志愿和入学成绩,由研究生院直接确定等级,其他年级学业奖学金名额由学校按照学院硕士和博士生人数下达。
第四条 申请者应为全国研究生招生计划的全日制非定向委培生,须具中华人民共和国国籍,其他委托培养、在职攻读等研究生,不在申请者范围之列。
第五条 申请者必须在德、智、体各方面全面发展。热爱祖国,遵纪守法,学习努力,成绩优秀,艰苦朴素,作风正派,诚实守信,无抄袭、作弊、剽窃等学术不端和违法违纪行为,按学校规定时间进行学籍注册、缴纳学费和住宿费。
第六条硕博连读学生根据当年所修课程的层次阶段确定身份参与学业奖学金的评定。在选修硕士研究生课程阶段按照硕士研究生身份参与评定,进入选修博士研究生课程阶段按照博士研究生身份参与评定。
第七条 联合培养研究生一年级期间在校申请,学校发放。从进联合培养单位开始,在校申请,联合培养单位参考评选结果。
第八条 未能在规定学制内完成学业,但又符合学校学籍管理规定的延期毕业研究生,不再享受学业奖学金。
第三章 评审办法
第九条 一年级研究生无需申请,由研究生招生办直接划分学业奖学金等级;二年级以上研究生,采用“先申请后受理、不申请不受理”的原则,由研究生本人在规定的申请时段内提出申请经过学院评审、学校研究生院审核后确定学业奖学金等级。
第十条 A为综合素质评分、B为课程成绩加权平均分(以研究生管理系统导出数据为依据)、C为科研成绩累计得分。二年级研究生学业奖学金评分依据为A+B;三年级及以上研究生学业奖学金评分依据为A+C。
原则上,硕士研究生海洋科学专业、捕捞学及渔业资源专业、渔业专业按照年级、总分分数、名额比例和相关条件进行等级评定。与远洋渔业公司签订劳务合同的专业硕士研究生因一、二年级都在公司,奖学金按照最低等级标准发放;如果有远洋渔业公司提前回来且在评定奖学金之前有课程成绩者,可以根据课程成绩来评定等级。博士研究生按照年级、总分分数、名额比例和相关条件进行等级评定。
第十一条 研究生综合素质A,总分为10分,评分标准见附件1:《海洋科学学院研究生综合素质评分表》。
第十二条 研究生学习成绩B,根据学院审核期间校园网-数字校园-研究生系统导出的加权平均成绩计分。在评选年度内,有两门及以上课程不及格,不能参评学业奖学金一、二等奖。
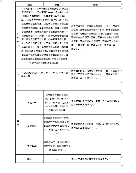
第十三条 研究生科研成绩C,按照附件2:《海洋科学学院研究生科研成果计分表》进行科研计分。
(一)科研成果必须与学院学科研究相关,且为学位论文内容的一部分;
(二)研究生本人为一作(共同一作则仅认定学生在所有作者中排名第一),或研究生为二作、导师为一作的研究成果可予以认定;其他情况不予以认定。
(三)科研成果第一单位必须署名BEAT365唯一官网海洋科学学院,否则无效;
(四)同一成果可归属多个计分项目的,只计最高分,不重复计分;
(五)科研成果应为在培养类别就读期间获得。计算科研成果的时间截止至评选当年的8月31日。
(六)科研成果不得重复使用,研一研二的科研成果可以累积到研三使用。
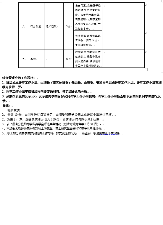
第十四条 有下列情形之一的,无资格申请研究生学业奖学金。已获得研究生学业奖学金,被发现有下述情况者,撤销获奖资格并收回奖学金。
(一)无故欠缴学费、住宿费;
(二)学习期间未按规定程序请假而离校,离校时间超过一个月的研究生;
(三)凡在本学年中受到各类处分及通报批评、学术研究有弄虚作假行为等其他情况等。
(四)无故未按时返校注册。
第十五条 研究生生凡出现下列情况之一者,在下学年的评定中只能享受最低等学业奖学金。
(一)在导师实验室考核中未达到规定考核次数;
(二)外出超过7天未履行正常的请假手续一次及以上;
(三)在宿舍或自习室、实验室等校园内场所违反相应管理规定的行为,累计二次及以上。
第四章 评审实施
第十六条 海洋科学学院成立研究生评奖评优委员会,具体构成见附件3《海洋科学学院研究生评奖评优委员会名单》,负责制定学院研究生学业奖学金评审实施细则,并按照本细则统筹领导、协调、组织本院评审工作。
第十七条 研究生学业奖学金每年9月份受理。所有符合本办法规定条件的攻读硕士、博士学位的全日制在校研究生,均可申请。申请者需在通知的申请时段内向学院提交《BEAT365唯一官网研究生学业奖学金申请表》,并附真实、有效的书面佐证材料。申请材料弄虚作假者,一经查实,将被取消评奖资格;
第十八条 导师需在《BEAT365唯一官网研究生学业奖学金申请表》上签字,并确认意见,如导师要求提高、降低研究生学业奖学金等级的,须在规定时间内向学院提交书面情况说明。
第十九条 学院评奖评优委员会进行审查,拟定各等级学业奖学金名单,在学院范围内进行3个工作日的公示,公示期间学院评奖评优委员会对师生提出的疑问和意见给予解释、答复和处理。
第二十条 学院公示结束后,将评审结果报研究生院审核,研究生院负责学校统一公示。
第二十一条 研究生院负责整理评选结果报财务处和各联合培养单位,发放学业奖学金,颁发学业奖学金证书。
第五章 导师的权利与义务
第二十二条 导师有权教育和管理研究生,调整所带研究生的学业奖学金等级,但所带研究生学业奖学金总额保持不变。
第六章 获奖者的权利与义务
第二十三条 获奖者有权获得学业奖学金和学校颁发的荣誉证书。
第二十四条 获奖者应遵纪守法,努力钻研、不断创新,全面提高自身素质。
第七章 附则
第二十五条 本细则由海洋科学学院负责解释。
第二十六条 本细则自2021级研究生开始适用,2020级、2019级研究生仍适用原办法。
BEAT365唯一官网海洋科学学院
2021年12月27日






备注
1、研究成果必须与学院学科研究相关,且为学位论文的内容一部分;
2、所说的导师以研究生部备案为准。
3、研究生本人为一作,或研究生为二作、导师为一作的研究成果可予以认;其他情况不予以认定。学生为共同一作之一时,学生在全部作者中排名第一予以认定。
4、研究成果第一单位必须署名BEAT365唯一官网海洋科学学院;
5、同一成果可归属多个计分项目的,只计最高分,不重复计分;
6、科研成果不得重复使用,研一研二的科研成果可以累积到研三使用;
7、总分计分相同的情况下,依据论文影响因子总和排序。
国家奖学金评定细则
1.国家奖学金的评选依据学业奖学金评选细则中规定的计分方法,计分方式为A+C. 原则上优先推荐高年级学生。
2.原则上,硕士研究生海洋科学专业、捕捞学及渔业资源专业、渔业专业按照年级、总分分数、名额比例和相关条件进行等级评定。博士研究生按照年级、总分分数、名额比例和相关条件进行等级评定。
3.由评审委员会确定候选人名单。
朱候孟汉等校级专项奖学金
1. 朱候孟汉等校级专项奖学金的评选依据学业奖学金评选细则中规定的计分方法,原则上优先推荐高年级学生,计分方式为A+C.
2. 朱候孟汉等校级专项奖学金的名额分配考虑专业人数因素,均衡专业情况分配名额。
3.由评审委员会确定候选人名单。
水生、林启仁奖学金
1.按照学业奖学金评选细则中规定的计分方法,计分方式为A+C,高年级中择优推荐。
附件3:海洋科学学院研究生评奖评优委员会名单
随着研究生招生规模的扩大和培养机制的改革,研究生奖助制度对提高研究生培养质量,激励研究生科研学习的重要作用日益凸显。为做好研究生评奖评优工作,学院成立研究生评奖评优委员会。
本委员会负责制定、修订海洋科学学院研究生学业奖学金等各类评奖评优细则,组织和评审研究生各项评奖评优工作。成立的委员会组成如下:
主任:院长、党委书记 副主任:分管研究生工作教学院长、党委副书记、
委员:许云平、刘必林、韦记朋、李纲、李阳东、戴小杰(按姓氏笔顺排序)
秘书:宫领芳